FDA Traceability Problem Statement

To comply with the FDA’s traceability initiative, Kroger needed to integrate lot and batch code capture into fulfillment center workflows without disrupting operations. This required aligning internal teams and a third-party platform on where and how to capture traceability data, defining system triggers, and ensuring accurate data flows from receiving through downstream systems. Without a clear solution, Kroger risked falling out of compliance, creating gaps in product traceability, and facing regulatory and operational impacts.

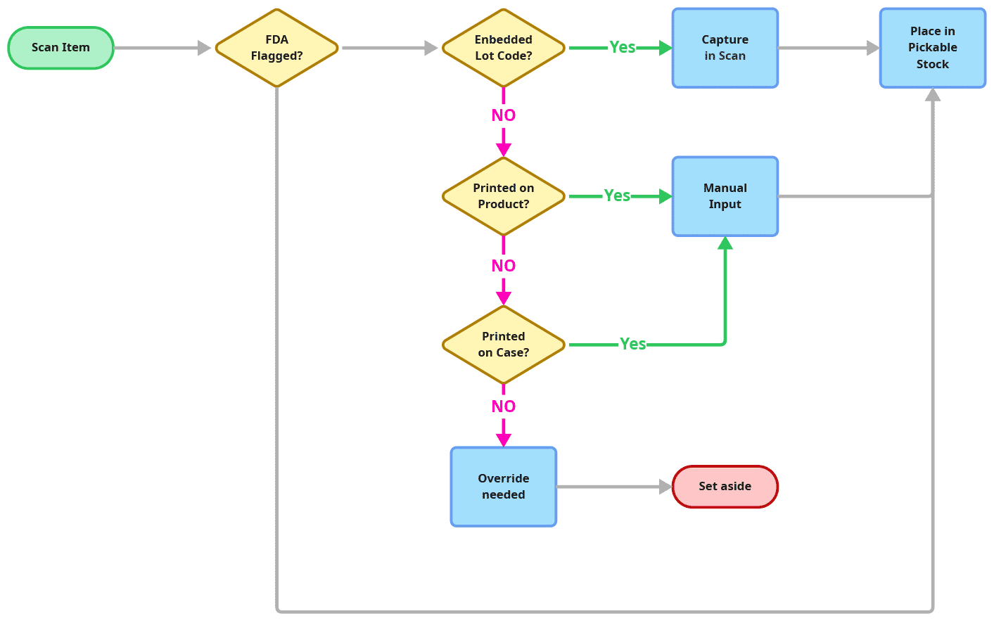
Decision Flow

We quickly mapped where lot code capture was required and proposed adding an item-level flag to trigger capture in our third-party platform. Before building solutions on our side, we aligned with their stakeholders to ensure the platform could recognize and respond to this flag.

Review Documentation

We reviewed third-party documentation to understand how their system accepts and enables lot code capture. From there, we proposed adding an item-level flag to trigger capture, and collaborated with their stakeholders to confirm the platform could recognize and respond to this flag before solutioning on our side.

Receiving Journey

At a high level, we reviewed the entire receiving process to identify opportunities for capturing key data elements. From this analysis, I pinpointed the optimal points in the workflow to capture lot and batch codes in order to meet FDA traceability requirements.

Blueprinting

I expanded the receiving journey into a foundational blueprint, mapping out each step to highlight where lot and batch code capture could be integrated for FDA traceability.

Data Flow Diagram

One of my key deliverable for the development and data teams was a detailed data flow diagram outlining how lot and batch codes move through the receiving process and into downstream systems. This artifact was critical because it ensured alignment between business requirements and technical implementation, clarified how third-party platforms would exchange and store traceability data, and provided a single source of truth for both development and QA. By visualizing these flows, we reduced ambiguity, accelerated solution design, and created confidence that FDA traceability requirements would be met without disrupting fulfillment center operations.